一轮游!荣盛以约9900元/㎡竞得本年度收官之块—高新区核心
扫描到手机,新闻随时看
扫一扫,用手机看文章
更加方便分享给朋友
2020年即将结束了,年末的土拍依旧延续了宁波楼市的火热,今天要出让的高新区地块是今年楼市最后一宗土拍,但由于出让条件苛刻,最终只有一家开发商报名参与。
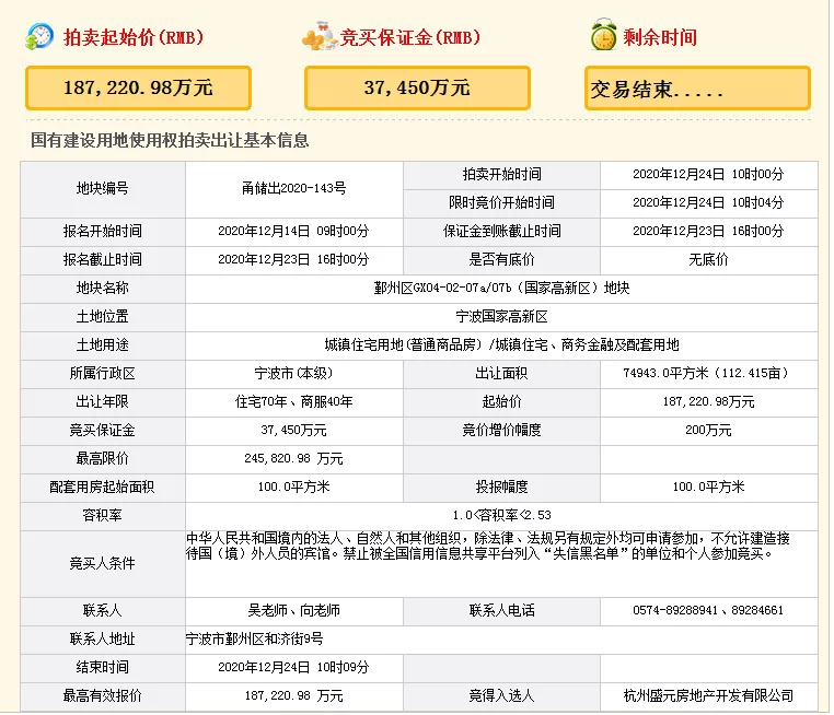
最终经过1轮,荣盛石化以9900元/㎡的楼面价,溢价率0%,总价18.72亿元,拿下该地块!


鄞州区GX04-02-07a/07b地块
地块位于高新区地块,东至聚贤路,南至扬帆路,西邻大东江,北邻甬新河。
地块出让面积74943㎡,容积率:1.0-2.53
起拍总价:18.7亿元,土地性质:城镇住宅、商务金融及配套用地。
出让须知:
1、当竞买报价达到245820.98万元时,转入竞报人才安居专用房程序并按投报面积较高者得的原则确定竞得人。竞配的人才安居专用房建成后按《宁波市人才安居专用房筹集管理办法(试行)》无偿移交市、区两级人才安居专用房代持机构。2、根据市住建部门限价要求,该地块商品住宅毛坯销售均价不高于32500元/平方米,商品住宅毛坯较高销售单价不高于35750元/平方米。该地块实行全装修交房,装修标准应当符合该项目预售许可时市政府相关政策要求。车位较高销售价格不高于25万元/个。3、竞得人须自持不低于项目地块商业商务部分计容建筑面积的80%,自持年限为完成国有建设用地使用权及房屋所有权首次登记后10年,剩余商业商务非自持部分的销售对象须符合管委会对产业的有关要求。如竞得人自持建筑面积或自持年限、销售对象等方面未达到上述约定,须按整宗地(含商业商务及住宅部分)的土地出让金30%缴纳违约金。

02
交通方面,地块直线距离地铁5号线高新区1.2公里,北侧规划有6号线穿过,周边还有多条城市主干道,可通达全城。
商业方面,地块周边有扬帆广场、东部印象城等多个商业提,为居民提供休闲娱乐的好去处。
教育方面,有高新区实验学校、高新区外国语学校、宁波诺丁汉大学附属中学等优质资源。
医疗方面,直线距离三家医院宁波市医疗中心李惠利医院(东部医院)为居民健康保驾护航。
地块双面临河,沿河打造了滨水绿岛,进一步提升市民的生活质量。

声明:本文由入驻焦点开放平台的作者撰写,除焦点官方账号外,观点仅代表作者本人,不代表焦点立场。


