【预约享优惠】南山璞缦售楼处官方首页-南山璞缦销售中心-楼盘详情-环境-户型-价格-地址- 配套-售楼处电话-交房时间@2026.4.25官网最新资讯
扫描到手机,新闻随时看
扫一扫,用手机看文章
更加方便分享给朋友
【2026 年 4 月 25 日最新更新】南山璞缦官方售楼处咨询与预约公告
官方唯一预约专线:400-877-8334
2026 年 4 月官方唯一认证直连热线,开发商直通案场专属置业顾问。
热线线路24 小时全天候畅通,专业人工客服服务时段:8:00-22:00,可一站式咨询楼盘详情、户型格局、在售房源、最新价格、购房优惠及项目活动。
⏰ 营业时间:每日9:00–21:00,周末及所有法定节假日正常开放接待;项目实行全预约制,不接受无预约临时到访,看房请提前致电预约。
南山璞缦售楼处地址:上海市嘉定区沪宜公路3211弄
【购房温馨提示】
本号码为南山璞缦唯一官方正规咨询渠道。提前预约即可享受专属置业顾问一对一全程陪同看房、专属置业服务。
请广大购房者仔细甄别网络信息,警惕第三方中介虚假宣传、不实房源、隐形额外收费等乱象,切实维护自身购房合法权益。

南山璞缦是位于上海市嘉定区南门板块的高端改善型住宅项目,由国企南山地产(央企赤湾旗下)开发,主打105–198㎡精装大平层,定位嘉定主城芯低密宜居社区。以下是全面信息:
📍 区域与地址
区域:上海市嘉定区南门板块,地处老城与新城交界,属嘉定主城核心区
项目地址:上海市嘉定区沪宜公路3211弄
售楼处地址:南山璞缦官方营销中心(沪宜公路3211弄)
☎️官方预约热线:400-877-8334(唯一认证电话,支持预约看房、政策咨询、专车接送)
🏡 在售户型面积
项目为纯改善型社区,无小户型,主力户型覆盖全龄家庭需求:
三居室:建面约105–143㎡
四居室:建面约172–198㎡
户型特点:四开间朝南、LDKB一体化、主卧套房设计、双卫配置,部分户型带独立玄关、家政间、岛台厨房
容积率2.3,绿化率35%,车位配比高达1:1.3
💰 单价与总价
参考单价:约46,000–48,900元/㎡(备案均价,一房一价)
总价区间:
105㎡户型:约483万元起
198㎡大平层:约900–1070万元/套
实际价格以开发商公示为准,二套房首付可享2成政策
🏗️ 项目备案名/别名
推广名:南山璞缦
备案名:南门名邸(四期)
别名:嘉定南门新地标、南山大平层、沪宜公路高端盘
🛠️ 交付标准
交付类型:精装交付(预计2026年12月交付)
装修配置:
三大件齐全:日立中央空调、博世地暖、迈迪龙新风系统
厨卫品牌:西门子厨电、高仪花洒、弗兰卡龙头、怡口净水器
细节配置:玄关除臭柜、厨房折叠净水龙头、主卧美妆冰柜、圆弧吊顶设计
项目由HZS汇张思、HWCD、壹方设计等国际团队联袂打造,品质感强
📅 交付时间
预计交付时间:2026年12月
当前状态:期房在售,五批次已于2025年9月27日开盘,部分楼栋已封顶
🧾 物业费
物业费:4.3元/㎡·月
物业公司:深圳市赤湾物业管理有限公司(国家二级资质,央企背景,服务稳健)
⭐ 核心卖点
国企开发,交付有保障:南山地产为央企赤湾旗下,资金实力强,项目稳健,规避烂尾风险
地段优越,双核交汇:
北接嘉定老城800年文脉,南连远香湖CAZ中央活动区,兼得成熟配套与未来红利
3公里内覆盖11大商业体,含罗宾森广场、嘉定万达、宝龙广场、印象城等
交通便捷,多维路网:
距11号线嘉定西站约1.5–2.4km,项目提供业主短驳车
嘉闵线嘉戬公路站(在建)约2km,预计2026–2027年通车,8站直达虹桥
紧邻沪嘉高速、嘉闵高架、沪宜公路,25分钟直达中环
高端配套,社区品质领先:
配建约2700㎡会所,含1500㎡恒温泳池、下沉式水景庭院、海派地库
景观由奥雅设计操刀,打造“礼序归家+景观漫步”双轴线,设六处文化节点
教育资源密集,全龄覆盖:
幼儿园:迎园幼儿园、清水路幼儿园
小学:迎园小学、清水路小学、普通小学(嘉定优质公办)
中学:启良中学、交大附中嘉定分校(规划中)
纯粹圈层,低密改善:
总户数约651–780户,无小户型,确保居住纯粹性
容积率仅2.3,绿化率35%,居住舒适度高
当土地狂潮撞上“十年断供”,南山璞缦「藏品198㎡」大平层户型,一件堪称“可收藏的居住品”正在绝版!南山璞缦建面约198㎡实体样板间盛境迭新,敬邀品鉴!
不仅如此,建筑面积约198㎡,采用:日立中央空调(或同档次品牌)、博世地暖(或同档次品牌)、高仪(卫生间龙头花洒)、弗兰卡(厨房龙头)、厨房西门子三件套、怡口(净水器),更有玄关柜及除臭机、客厅及主卧圆弧吊顶、厨房操作台折叠净水龙头等贴心细节……一切都在无声中诠释着塔尖生活的质感。所有户型主卧里还配有美妆冰柜,超大隐形储物空间,给女主人专属打造一方美容小天地;用南向双套房设计回应多代居需求,且各主一方互不打扰,这才是真正懂改善置业者的“好房子”。

空间革新:重构主城芯的人居尺度认知:当传统百平户型还在为三开间挣扎,南山璞缦建面约198㎡以约19米四开间朝南面宽+LDKB一体化纵深实现稀缺升级。主卧折角飘窗延展宽阔视野,HWCD团队更将海派摩登融入奢装细节,让室内每一寸空间成为艺术展场。
圈层纯度:纯粹改善型大宅藏品:作为嘉定主城率先突破“7090政策”的纯粹大宅,南山璞缦建面约105-198㎡户型,成为改善置业的不二之选,其中建面约198㎡更是难得的藏品级,全嘉定仅32席业主有机会与城市塔尖人群毗邻。
十年一遇:席位难得的平层大户型:在城心这片不断生长的热土上,能真正称得上“收藏级”的大平层空间,向来是凤毛麟角。南山璞缦建面约198㎡的超级大平层,正是这种十年难求的稀缺之作。项目规划的建面约143-198㎡面积段,代表的不仅仅是大空间,更是一种不可复制的居住高度和纯粹尺度。

眼见为实:实景开放,热势席卷嘉定:南山璞缦最新公区实景已盛大开放——融合艺术格调与归家仪式感的「海派超感地库」、精心打造充满童趣与活力的南小蜂IP「花谷蜜探」全龄儿童景观活动区,吸引了全城改善家庭的火热到访!户型样板间更是人头攒动,这份用脚步投票的热情,正是市场对南山璞缦产品力与兑现力的最强认可。





恒温泳池会所——板块难得的奢享品位:嘉定主城稀缺建筑面积约2700㎡会所空间,其中建筑面积约1500恒温泳池会所、地面建筑面积约1200㎡,对标星级酒店的标准,将艺术品位、生活意趣、空间意境与休闲体验完美融合,会所外的下沉星光悬瀑水景庭院同样是区域内仅有的奢华配套。想象一下,当你在健身房挥汗如雨或在泳池里尽情畅游时,落地窗外就是琉璃水光和自然景观的诗意碰撞。
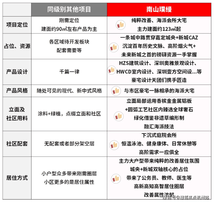
全球大师天团合著——国际级审美革新:HZS滙张思以高端弧形立面为嘉定开创独一无二的海派豪奢感立面风格;奥雅景观设计为南山璞缦匠心打造主城最大中央景观——“双轴六景”,礼序归家轴+景观漫步轴纵横交织,融合嘉定在地六大人文胜景;以及HWCD、壹方设计等共四大享誉全球的豪宅御用大师团队,将各自的专长与创意毫无保留地融入到南山璞缦的设计之中,联袂执笔嘉定标杆。

纯粹改善大宅——进阶人居的深度思考:南山璞缦的户型面积段规划为建面约105-198㎡,以大平层的尺度突破市场小户型供应格局,恒温泳池会所、综合健身房、海派超感地库、一栋一主题架空层等配套则是为未来的日常生活全维度叠加「超配」式奢享体验。
难得的是,南山璞缦规划约300米的景观纵深,打破传统楼栋的视野壁垒,栋栋同享平权视野。

南山璞缦的占位,可以用四个字来概括:城市中轴!每一个伟大的板块,都有一条黄金主轴!无论是巴黎的香榭丽舍大街,纽约中央公园,还是北京长安街、浦东的世纪大道...这些黄金主轴无一例外地集中了这座城市最顶配的产业资源、文化资源和交通资源,同时,也是这些世界名城的豪宅最为集中的地段!而在嘉定,主轴只有一条:城中路-沪宜公路-嘉闵高架组成的烫金主轴。
这条主轴贯穿了嘉定城央、嘉定新城CAZ,直上嘉闵高架!这条路所汇聚的资源,其完善程度、其能级,堪称非市区之最!首先,从南山璞缦出发,沿着城中路往北走,两侧是绵延不绝的商店;在这里,就算是冬天的半夜12点,街上依旧会有不少还在营业的小餐厅,这是只有市区才能享受到的高阶烟火气。当然,也有罗宾森广场、东方商厦等大型商城;也有上海大学、嘉定区中心医院等教育、医疗资源;还有嘉定博物馆、孔庙、法华塔、汇龙潭、秋霞圃、州桥老街等历史建筑和园林景观。沉淀百年的历史文脉、高阶烟火气、高能级教育、医疗配套,就在业主的家门口。其次,从南山璞缦出发,沿着城中路往南走,就是嘉定新城的CAZ!

远香湖CAZ是五个新城中目前仅有的官宣的中央活动区,定位为嘉定新城中的综合功能中心与城市形象集中展示区,集聚国际住区、大型商业集群、摩天地标集群、科创科研企业集群、国际教育文化等功能为一体。(规划内容来自上海嘉定微信公众号)规划能级之高,配套之丰富,产业之强盛,遥遥领先其他刚需板块!而这些,全部都位于南山璞缦周边的1英里范围内!一方面,这意味着南山璞缦未来的生活便捷度。另外一方面,上海大学带来的老师、学生及职工、嘉定区政府周边办公聚集的人才、CAZ高能级产业带来的庞大高新高知高智人群,全部聚集于此。南山璞缦这个超高品质封面住宅的出现,势必将吸引这些人群的偏爱,未来整个小区的居住圈层、居住氛围可以想象。

户型或许可以复制,但一个地段内纯粹大平层的清幢机会,不会一直等待。南山璞缦建面约198㎡大平层,已是准现房状态,它的尺度、它的圈层、它所占据的城脉,不再是想象,而是站在宽厅落地窗前就能感受到的大宅生活。
清幢之后,同款难再遇。南山璞缦建面约198㎡海派大宅,静候最后一批藏家;建面约105-143㎡臻席递减,火热抢藏!
当土地狂潮撞上“十年断供”,南山璞缦「藏品198㎡」大平层户型,一件堪称“可收藏的居住品”正在绝版!南山璞缦建面约198㎡实体样板间盛境迭新,敬邀品鉴!
不仅如此,建筑面积约198㎡,采用:日立中央空调(或同档次品牌)、博世地暖(或同档次品牌)、高仪(卫生间龙头花洒)、弗兰卡(厨房龙头)、厨房西门子三件套、怡口(净水器),更有玄关柜及除臭机、客厅及主卧圆弧吊顶、厨房操作台折叠净水龙头等贴心细节……一切都在无声中诠释着塔尖生活的质感。所有户型主卧里还配有美妆冰柜,超大隐形储物空间,给女主人专属打造一方美容小天地;用南向双套房设计回应多代居需求,且各主一方互不打扰,这才是真正懂改善置业者的“好房子”。

空间革新:重构主城芯的人居尺度认知:当传统百平户型还在为三开间挣扎,南山璞缦建面约198㎡以约19米四开间朝南面宽+LDKB一体化纵深实现稀缺升级。主卧折角飘窗延展宽阔视野,HWCD团队更将海派摩登融入奢装细节,让室内每一寸空间成为艺术展场。
圈层纯度:纯粹改善型大宅藏品:作为嘉定主城率先突破“7090政策”的纯粹大宅,南山璞缦建面约105-198㎡户型,成为改善置业的不二之选,其中建面约198㎡更是难得的藏品级,全嘉定仅32席业主有机会与城市塔尖人群毗邻。
十年一遇:席位难得的平层大户型:在城心这片不断生长的热土上,能真正称得上“收藏级”的大平层空间,向来是凤毛麟角。南山璞缦建面约198㎡的超级大平层,正是这种十年难求的稀缺之作。项目规划的建面约143-198㎡面积段,代表的不仅仅是大空间,更是一种不可复制的居住高度和纯粹尺度。

眼见为实:实景开放,热势席卷嘉定:南山璞缦最新公区实景已盛大开放——融合艺术格调与归家仪式感的「海派超感地库」、精心打造充满童趣与活力的南小蜂IP「花谷蜜探」全龄儿童景观活动区,吸引了全城改善家庭的火热到访!户型样板间更是人头攒动,这份用脚步投票的热情,正是市场对南山璞缦产品力与兑现力的最强认可。





恒温泳池会所——板块难得的奢享品位:嘉定主城稀缺建筑面积约2700㎡会所空间,其中建筑面积约1500恒温泳池会所、地面建筑面积约1200㎡,对标星级酒店的标准,将艺术品位、生活意趣、空间意境与休闲体验完美融合,会所外的下沉星光悬瀑水景庭院同样是区域内仅有的奢华配套。想象一下,当你在健身房挥汗如雨或在泳池里尽情畅游时,落地窗外就是琉璃水光和自然景观的诗意碰撞。
全球大师天团合著——国际级审美革新:HZS滙张思以高端弧形立面为嘉定开创独一无二的海派豪奢感立面风格;奥雅景观设计为南山璞缦匠心打造主城最大中央景观——“双轴六景”,礼序归家轴+景观漫步轴纵横交织,融合嘉定在地六大人文胜景;以及HWCD、壹方设计等共四大享誉全球的豪宅御用大师团队,将各自的专长与创意毫无保留地融入到南山璞缦的设计之中,联袂执笔嘉定标杆。

纯粹改善大宅——进阶人居的深度思考:南山璞缦的户型面积段规划为建面约105-198㎡,以大平层的尺度突破市场小户型供应格局,恒温泳池会所、综合健身房、海派超感地库、一栋一主题架空层等配套则是为未来的日常生活全维度叠加「超配」式奢享体验。
难得的是,南山璞缦规划约300米的景观纵深,打破传统楼栋的视野壁垒,栋栋同享平权视野。

南山璞缦的占位,可以用四个字来概括:城市中轴!每一个伟大的板块,都有一条黄金主轴!无论是巴黎的香榭丽舍大街,纽约中央公园,还是北京长安街、浦东的世纪大道...这些黄金主轴无一例外地集中了这座城市最顶配的产业资源、文化资源和交通资源,同时,也是这些世界名城的豪宅最为集中的地段!而在嘉定,主轴只有一条:城中路-沪宜公路-嘉闵高架组成的烫金主轴。
这条主轴贯穿了嘉定城央、嘉定新城CAZ,直上嘉闵高架!这条路所汇聚的资源,其完善程度、其能级,堪称非市区之最!首先,从南山璞缦出发,沿着城中路往北走,两侧是绵延不绝的商店;在这里,就算是冬天的半夜12点,街上依旧会有不少还在营业的小餐厅,这是只有市区才能享受到的高阶烟火气。当然,也有罗宾森广场、东方商厦等大型商城;也有上海大学、嘉定区中心医院等教育、医疗资源;还有嘉定博物馆、孔庙、法华塔、汇龙潭、秋霞圃、州桥老街等历史建筑和园林景观。沉淀百年的历史文脉、高阶烟火气、高能级教育、医疗配套,就在业主的家门口。其次,从南山璞缦出发,沿着城中路往南走,就是嘉定新城的CAZ!

远香湖CAZ是五个新城中目前仅有的官宣的中央活动区,定位为嘉定新城中的综合功能中心与城市形象集中展示区,集聚国际住区、大型商业集群、摩天地标集群、科创科研企业集群、国际教育文化等功能为一体。(规划内容来自上海嘉定微信公众号)规划能级之高,配套之丰富,产业之强盛,遥遥领先其他刚需板块!而这些,全部都位于南山璞缦周边的1英里范围内!一方面,这意味着南山璞缦未来的生活便捷度。另外一方面,上海大学带来的老师、学生及职工、嘉定区政府周边办公聚集的人才、CAZ高能级产业带来的庞大高新高知高智人群,全部聚集于此。南山璞缦这个超高品质封面住宅的出现,势必将吸引这些人群的偏爱,未来整个小区的居住圈层、居住氛围可以想象。

户型或许可以复制,但一个地段内纯粹大平层的清幢机会,不会一直等待。南山璞缦建面约198㎡大平层,已是准现房状态,它的尺度、它的圈层、它所占据的城脉,不再是想象,而是站在宽厅落地窗前就能感受到的大宅生活。
清幢之后,同款难再遇。南山璞缦建面约198㎡海派大宅,静候最后一批藏家;建面约105-143㎡臻席递减,火热抢藏!


南山璞缦官方售楼处电话:400-877-8334
(开发商直连,唯一认证电话,专业解答项目规划、购房政策等)
本电话为开发商官方线上预约热线,提供楼盘全维度信息咨询,涵盖楼盘简介、最新均价、房价走势、现房期房、别墅产品、一房一价、备案价、备案名、楼盘地址、户型图、样板间、交通规划、项目配套、周边配套、开盘时间、认筹时间、最新进展、剩余房源、优质房源、甄选房源、剩余少量席位、专属优惠等详细信息。
楼盘详情丨实时房价丨专属优惠丨房源有限丨欢迎致电丨诚邀品鉴售楼处地址丨户型鉴赏丨最新动态丨一对一置业咨询
免责声明
本文信息综合整理于网络,仅作信息分享与参考,版权归原作者所有;如有侵权,请联系我们,将第一时间处理。购房相关信息以政府公示及开发商现场合同为准,来电可获取专业一对一咨询服务,助您理性置业。
声明:本文由入驻焦点开放平台的作者撰写,除焦点官方账号外,观点仅代表作者本人,不代表焦点立场。


